安全座椅规定2021年法规文件_安全座椅规定2021年法规文件
*** 次数:1999998 已用完,请联系开发者***

为什么给宝爸宝妈推荐全龄段I-size认证安全座椅?安全防护有保障还能...作者:白云上的鱼目前世界上有超过50多个国家和地区出台了相关的法规强制儿童乘车必需使用汽车儿童安全座椅:瑞典在1982年就开始要求7岁以下儿童乘车时,车上应备有保护儿童安全的装置;加拿大规定体重在18千克以下的儿童,乘车时必须坐在儿童安全座椅上;新西兰要求5岁以下孩...
╯▂╰ 
╯^╰ 华经产业研究院发布《2023年中国儿童安全座椅行业市场研究报告》中国儿童安全座椅市场规模逐年上涨,从2015年的26亿元上涨至2021年的59.2亿元,同比2020年上涨16.54%,2015-2021年中国儿童安全座椅市... 中国儿童安全座椅市场潜力巨大二、各国对儿童安全座椅规定三、国内技术法规研究已取得阶段性进展第三节 2018-2022年中国汽车儿童安全...

出行必备的装备,安全座椅作者:hitboxx因为要买安全座椅,才饿补了一下关于安全座椅的知识,最后选了heekin的这款,整体感觉还不错,通过了最严格的i-size认证,孩子也愿意坐。i-Size是一种新的儿童汽车安全座椅法规,旨在提高儿童在汽车中的安全保障。i-Size法规于2013年引入,它是根据儿童体重和身高来确定适...

3岁+大童座椅osann I-Max和宝得适全能百变王选哪个?作者:陈陈沉安全座椅非常有必要2021年6月1日新修订的未成年人保护法正式实施。其中第十八条明确规定监护人应“采取配备儿童安全座椅、教育未成年人遵守交通规则等措施,防止未成年人受到交通事故的伤害”,这为中国预防未成年人交通伤害奠定了法律基础,也使得安全座椅成为...

+^+ 私家车迎来“新式严查”!违反这两项规定,驾驶证最高扣3分罚300尊敬的车主们,大家好!随着我国交通法规的不断完善,行车安全问题日益受到重视。在此,我要提醒大家,两项新的私家车行驶安全规定已经实施,违反规定将面临驾驶证最高扣 3 分、罚款 300 元的处罚。下面就让我来为大家详细解读这两项规定吧!一、违反儿童安全座椅的使用规定1. 适用...

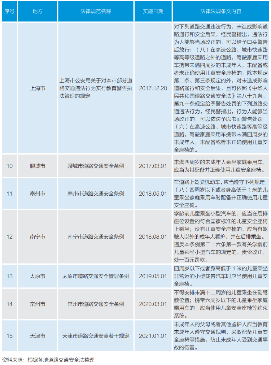
各国儿童乘员约束系统立法与执法现状国际上儿童乘员约束系统立法情况及各国对比目前世界上已有近100个国家和地区出台了强制使用儿童安全座椅的法律法规,其中瑞典、英国、... 法律要规定10岁以下或身高135厘米以下的儿童应使用约束装置;再次,法律禁止一定年龄或身高以下的儿童乘坐副驾驶座位;最后,儿童约束装置...

坚果加速器部分文章、数据、图片来自互联网,一切版权均归源网站或源作者所有。
如果侵犯了你的权益请来信告知删除。邮箱:xxxxxxx@qq.com
上一篇:安全座椅规定2021年法规文件
下一篇:安全座椅规定2021年法规